安装
Geyser 有以下版本类型:
- Spigot
- BungeeCord
- Velocity
- Fabric
- NeoForge
- Standalone
- ViaProxy
其中:
Spigot 版本 可以作为插件安装在以 Spigot 及其分叉 (如 Paper) 为核心的服务端上;
BungeeCord、Velocity 和 ViaProxy 版本 可以作为插件安装在这些代理端上;
Fabric 和 NeoForge 版本 可以作为模组安装在这些模组端上;
Standalone 版本 可以作为一个独立的代理端启动。
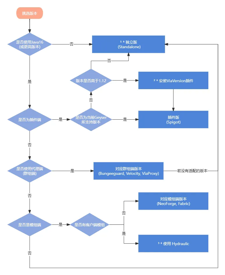
在安装前,你需要找到合适的 Geyser 版本,你可以参考下图:

- 运行独立版 仍需要 Java16 及以上环境,只不过你可以将其和目标服务器所处的 Java 环境隔开 此外 在任何情况下,你都可使用独立版,甚至独立版可以和其目标不在同一服务器上。
- 你可以通过 ViaVersion 插件来适配版本,这会允许不同版本的玩家进入服务器,不过问题不大。
- Hydraulic 可以允许你加入带客户端模组的服务器,但是项目处于 早期开发阶段,你可以做个尝试,但是请不要在实际情况下使用。
你可以在此处下载 Geyser 的对应版本。
下载镜像:MCSL
作为插件或模组安装到对应文件夹即可。
独立版作为一个单独的服务端,你可以参考 此处 的开启方法。
找到配置文件夹下的 config.yml
(什么,你连配置文件夹都找不到?那你真是连笨蛋都不如,配置文件在对应版本 Geyser 名称的文件夹下,一般开启服务器后都会生成。)
第一眼你可能会被全是英文的配置文件镇住,别急,善用翻译来理解配置文件中的注释~
在完成本教程的基础配置配置后,若需进阶,请参考 此处 的配置参考。
接下来,回到配置,映入你眼帘的应该是 bedrock 和 remote 两个大项:
bedrock 所代表的是你所开放的端口,也是基岩版玩家看到的那个,remote 是连接的目标服务器,若不使用独立版此选项无效,请不要随意更改。
bedrock: port: 19132 clone-remote-port: false motd1: "Geyser" motd2: "Another Geyser server." server-name: "Geyser" compression-level: 6 enable-proxy-protocol: false # proxy-protocol-whitelisted-ips:[ "127.0.0.1","172.18.0.0/16" ]remote: address: auto port: 25565 auth-type: online allow-password-authentication: true use-proxy-protocol: false forward-hostname: falseBedrock 项
Section titled “Bedrock 项”port:其代表你向基岩版玩家所开放的端口,在设置端口时请不要低于 10000。
motd1 和 motd2:其代表向基岩版玩家所显示的 MOTD,可根据你的喜好配置,仅支持最基础的颜色符号。
server-name:基岩版所看到的服务器名称,在暂停菜单和设置中可见。
Remote 项
Section titled “Remote 项”address:其代表目标服务器的地址,若目标服务器和 Geyser 处于同一服务器下请不要更改。
port:(重要选项)请和目标服务器 (插件版必须与server-port一致) 一致对外开放的端口一致。
auth-type:有 offline/online 和 floodgate 模式,offline 和 online 分别对应离线和正版,你目标服务器用的什么就选什么,Floodgate 会在后续教程中解释。
再往下翻你会注意到不少其他乱七八糟的项。
这里挑几个重点:
passthrough-motd: truepassthrough-player-counts: true
# 请注意:如果启用了冷却时间,某些用户可能会在冷却过程中看到一个黑框,# 可以通过进入辅助功能选项卡下的基岩设置并将“文本背景不透明度”设置为 0 来禁用此功能show-cooldown: title
show-coordinates: trueabove-bedrock-nether-building: falsepassthrough-motd:把 Java 版本的 MOTD 发送给基岩版
passthrough-player-counts:将玩家数量和最大玩家数量发给基岩玩家
show-cooldown:由于基岩版没有战斗冷却,此功能会模拟一个冷却提示器,你可以设置为 title (小标题)、actionbar (物品栏上方的标题) 或 false (关闭)
show-coordinates:是否向玩家显示坐标
above-bedrock-nether-building:开启后你将被允许在下界高度 127 以上建造,缺点是整个下界中雾的颜色不再可变,将一直是红色 (GeyserExtras 可以解决这个问题)
floodagte
Section titled “floodagte”为进一步兼容,你需要安装 Floodgate,MCSL 下载镜像
mod 服务器请安装 Floodgate-Modded,适用于 mod 的 Floodgate
Floodgate 可作为一个插件/mod 装到 Spigot 及其分支的核心上或 BungeeCord、Velocity 之类的代理上 群组服/独立版 Geyser 的 Floodgate 安装需要进行一些额外步骤,请跟随教程完成
Floodgate 是一个允许 Minecraft 基岩版 帐号加入 Minecraft Java 版 正版服务器而无需其 正版账号 的混合模式插件
但 不止于此
它还允许:
- 让 Java 版玩家看到基岩版玩家的皮肤
- 向基岩版玩家发送 BE Form UI (基岩版独有的一种菜单格式)
- 允许基岩版玩家与 Java 版玩家进行账号数据间的连接
- 提供一个通用的 API,使更多插件可以兼容基岩版玩家
- 以基岩版 XUID 作为 UUID 储存数据,使在基岩版玩家改名后不丢失数据
所以就算 非正版服务器,也有 必要 安装此插件来获取更强大的兼容性。
此外,Floodgate 有个小缺点,在安装之后你无法直接使基岩版玩家和 Java 版玩家数据互通,这将在进阶教程中给出两个可行的解决办法。
安装 Floodgate 后,打开配置文件,注意到以下项:
username-prefix: "."这是 Floodgate 为了区分基岩版玩家和 Java 版玩家,而在基岩版玩家名称前添加的前缀。
为什么?
因为在安装 Floodgate 后,基岩版玩家的 UUID 将会和 Java 版玩家有很大不同。
若是遇到重名,则会出现一个 ID 拥有两个完全不同的 UUID,这可能会发生一些无法预知的错误,而使用 . 前缀是因为 Java 正版玩家名中不可使用 .。
但是 这在离线服中,有几个问题:
- 离线服玩家名是可以任意修改的,所以 Java 玩家一样可以使用相同前缀进入服务器。
- 部分登录插件会禁止诸如带有
.玩家名的玩家进入服务器,这会导致基岩版玩家无法进入服务器。
接下来我们来解决这些问题
要解决第一个问题,由于离线服务器玩家可以使用任何名称进入服务器,我们可以选择禁止所有使用基岩版玩家名前缀的 Java 玩家进入服务器。
此部分未完工,咕咕咕!
在第一个问题解决后,我们可以使用任意前缀作为基岩版玩家的区分
于是将前缀修改为诸如 BE_ 这类的合法字符即可解决第二个问题
username-prefix: "BE_"独立版 Geyser 配置
Section titled “独立版 Geyser 配置”首先,按照基础配置在目标服务器安装 Floodgate,然后注意到 Floodgate 配置文件夹下,理应会生成一个叫 key.pem 的文件,将其复制到独立版 Geyser 配置文件夹下,
然后来到 Geyser 配置文件,
找到 Remote 项中的 auth-type,并将其改为 floodgate
remote:auth-type: floodgate若 Geyser 已开启,则重启 Geyser 即可完成配置。
首先,在群组端安装 Floodgate,并按照基础配置完成安装。
接下来来到群组服的 Floodgate 配置,找到 send-floodgate-data 这一项,将其修改为 true:
send-floodgate-data: true这样子服就可以接收到来自群组服的基岩版玩家数据了,请注意在开启此项后,若子服不安装 Floodgate 则基岩版玩家则无法进入子服,但是此项很重要,若不开启,则在子服中 Floodgate 不起效果。
接下来,在子服一一安装 Floodgate 并确保和群组服的 Floodgate 配置一致,然后注意到群组端 Floodgate 配置文件夹下,理应会生成一个叫 key.pem 的文件。
用群组服的 key.pem 将子服中的 key.pem 覆盖,确保两个文件完全相同。
即可完成群组端配置
下载 脚本,为你自动生成 Geyser 环境,免于配置。
即使不用配置,你仍然需要看完 wiki,明白你在做什么。
恭喜你,配置完毕!开始和你的好友一起玩吧!